Instance Verification Kit (IVK)
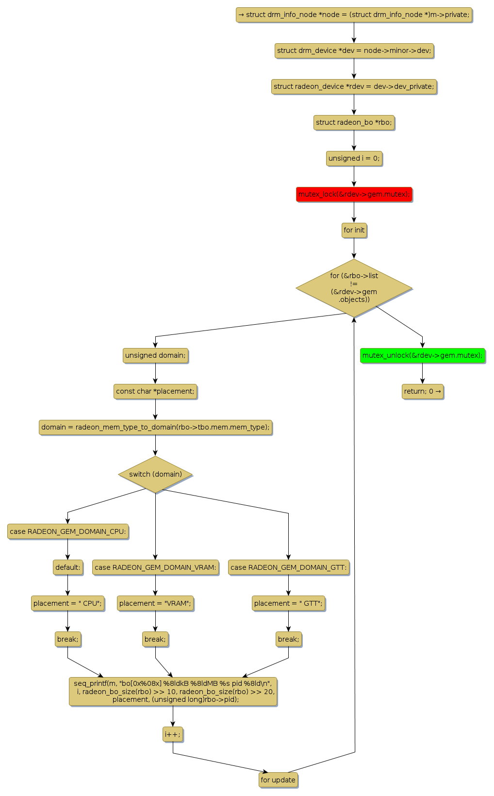
mutex lock @ [20167+29+/linux-3.19-rc1/drivers/gpu/drm/radeon/radeon_gem.c]
Instance Signature: mutex
|
The Matching Pair Graph:
|
|
Function Name
|
Control Flow Graph (CFG)
|
Events Flow Graph (EFG)
|
Source Correspondence
|
|
radeon_debugfs_gem_info
|
|
|
[19908+23+/linux-3.19-rc1/drivers/gpu/drm/radeon/radeon_gem.c]
|